Parametrisches Fahrzeugchassis 1:43

Zubehör oder allgemeine Bauteile für den Fahrzeugbau im 3D-Druck
Antworten
Benutzeravatar
MiniSlot
Beiträge: 1155
Registriert: Do 31. Jan 2019, 09:10
Wohnort: 44651
"gefällt mir" erhalten: 2 Mal

Parametrisches Fahrzeugchassis 1:43

Beitrag von MiniSlot » Di 8. Dez 2020, 02:19

Passend zum "Hirnschiss"-Thema der Rennstrecke in 1:43, benötigt man auch die passenden "beweglichen Komponenten".

Da der Markt der D143 äußerst Beschränkt ist kommt man für Schöne Modelle um den Eigenbau nicht herum.
Das erste wird wie im Oben genannten Thema ein Abguss eines Porsche sein, den mir Tilo mit erstellt.
Hier nochmal das Bild von dem Boliden:
RWB993_5.jpg
RWB993_5.jpg (136.99 KiB) 3383289 mal betrachtet
Da es keine Chassis wie im 1:24er Bereich für die kleinen gibt (Bis auf das Slotdevil Micro sofern Erhältlich) und nicht Digital wären, muss man selbst Hand anlegen.
Was liegt also näher eine in 3D zu entwerfen und selbst zu Drucken.
Da dies aber immer ein an eine bestimmte Karo gebunden ist und ich ein Verfechter des "Universalismus" :D bin, musste ich mir was einfallen lassen.
Ein Tutorial von Freecad zum "Parametrischen Möbelbau" empfand ich als annehmbare Lösung.
Bedeutet einfach gesagt das man die Erforderlichen Daten in eine Tabelle einträgt und das Programm das Modell danach berechnet.
Ich habe also versucht (bzw. ich versuche noch) ein eben solches Chassis für 1:43 zu erstellen.
Zusätzlich gibt es so gut wie keine Leitkiele für den Maßstab. Auch hier bin ich meinen eigenen Weg gegangen und habe einen Leitkiel wie er vorwiegend bei 1:24 Metallchassis benutzt wird für die kleinen Adaptiert.

Dies ist das bisherige Ergebnis:
Universal_b.jpeg
Universal_b.jpeg (81.54 KiB) 3383289 mal betrachtet
Geschobener Leitkiel (wie bei 1:24 Metallern),
einstellbare Vorderachse (wie bei verschiedenen 1:32 Herstellern),
Karohalter seitlich aufgesetzt die einen Wackel erlauben sollten.
Durch das "Parametrisieren" sind fast alle Werte einstellbar.
Von der Breite über den Achsstand, den Überhängen, der Radgröße/-breite und dem Bodenfreiheit.
Da sehr viele Werte voneinander Abhängig sind muss man bei jedem Schritt schauen ob es zu Fehlern kommt.
Die beste Reihenfolge in der man die Werte ändert muss ich dazu noch herausfinden.

Es fehlen noch ein paar Verstärkungsstreben und für den weiteren Fortgang noch einige Motorentypen/-bauformen um noch passende Motorhalter zu Planen zu können.
Angedacht ist es vielleicht ein gefederten Motorhalter zu machen, der dann einfach zu tauschen wäre. Allerdings könnten die vielen Motorformen das begrenzen, so das man der Ausschnitt für einen bestimmten Motor(-Halter) passend zum Halter ausschneiden muss.
:cat: Gruß Jörg :cat:

Benutzeravatar
MiniSlot
Beiträge: 1155
Registriert: Do 31. Jan 2019, 09:10
Wohnort: 44651
"gefällt mir" erhalten: 2 Mal

mSlot-Tec ParaCha_v1_1:43

Beitrag von MiniSlot » So 13. Dez 2020, 18:03

Darf ich Vorstellen, das mSlot-Tec ParaCha_v1
"ParaCha" = parametrische Chassis für den Maßstab 1:43 ein in FreeCad voll einstellbares Chassis.

Das Grundsystem unterscheidet sich von dem im Bild des statischen Chassis im vorhergehenden Post nicht all zu sehr.
Pic.jpeg
Pic.jpeg (87.85 KiB) 3383285 mal betrachtet
Das wesentliche ist die Tabelle in die alle relevanten Daten zum Fahrzeug eingetragen werden und das FreeCad daraus ein für das Fahrzeug passendes Chassis errechnet.
ParaCha_v1_RWB930.csv
(1.2 KiB) 278693-mal heruntergeladen
Die Tabellenfunktionen von FreeCad sind mehr als begrenzt.
Zeilen/Spalten einfügen/entfernen und Exportieren als .csv Datei.
Import geht zwar auch aber dann wird es als neue Tabelle eingefügt :? und ein Sortieren der Zeilen geht auch nicht. Also muss man sich bereits vorher Überlegen was man alles an Werten braucht und auch dessen Reihenfolge.
So hatte ich das erste Chassis geplant und es kamen immer weitere relevante Daten hinzu.
FreeCad meldet leider nicht alle Fehler von allein, sondern versieht die Skizzen mit den Ausrufezeichen was auch die Relevanz in der Reihenfolge der Datenänderung beeinflusst.
Bei den Eingaben sollte man demnach auch darauf achten ob der Wert auch der Grafik übernommen werden

Im Anhang zwei Chassis als .stl Datei beide für Porsche.
Einmal einen RWB993 und einen RWB930.
Die Unterschiede sind jetzt nicht so wahnsinnig gravierend, sind aber nur durch die Eingabe der unterschiedlichen Daten entstanden.

Es gibt Vorlagen für verschiedene Motoren (z.Zt. der original GO!!! und ein Box-Motor).
Wenn das Chassis fertig berechnet ist muss man nur noch ein paar Kleinigkeiten zusammenfassen.
Je nach Kronrad und verwendeten Motor sind die Ausschnitt unterschiedlich.
So wird der gewählte Motorhalter mit dem Chassis verschmolzen (Fusion) und die Ausschnitte von Kronrad und Motor ausgeschnitten (Cut). Nun nur noch die erforderlichen Bauteile markieren und im Format für den Slicer exportieren.
Der/die Karohalter werden gleich mitberechnet und müssen zur Zeit noch separat exportiert werden.
Im nächste Schritt sollen sie direkt neben dem Chassis platziert werden, so das für den Druck nur noch eine Datei erstellt wird.
Dateianhänge
ParaCha_v1_RWB993_box_Test.stl
(2.5 MiB) 1388655-mal heruntergeladen
ParaCha_v1_RWB930_box_Test.stl
(2.49 MiB) 1257571-mal heruntergeladen
:cat: Gruß Jörg :cat:

Benutzeravatar
MiniSlot
Beiträge: 1155
Registriert: Do 31. Jan 2019, 09:10
Wohnort: 44651
"gefällt mir" erhalten: 2 Mal

Re: Fahrzeugchassis 1:43

Beitrag von MiniSlot » So 13. Dez 2020, 18:15

Noch ein Bild des gedruckten Chassis für den RWB993 in der Vorgängerversion mit Go!!!-Motor und dem aktuellen mit Box-Motor.
ParaCha_v1_RWB993.jpg
ParaCha_v1_RWB993.jpg (1.03 MiB) 3383282 mal betrachtet
:cat: Gruß Jörg :cat:

Benutzeravatar
MiniSlot
Beiträge: 1155
Registriert: Do 31. Jan 2019, 09:10
Wohnort: 44651
"gefällt mir" erhalten: 2 Mal

Re: Fahrzeugchassis 1:43

Beitrag von MiniSlot » Sa 19. Dez 2020, 01:59

Bei den Chassis ging es ebenfalls weiter.
Ich bin nun bei Version 1c angekommen.
Die vorhergehenden Versionen hatten immer wieder Fehler gezeigt wenn ich Werte für andere Fahrzeuge eingetragen hatte.
Das ist nun so weit gelöst und wenn jetzt noch ein Fehler auftaucht ist es "nur noch" ein Konflikt zwischen den Werten der mit der Anpassung gelöst werden kann.

Im Bild oben das Chassis für ein CarreraGO DTM BMW und unten das für den obigen Porsche.
Problem ist noch der Go Motor das er noch nicht angepasst ist und beim DTM zu tief liegt.
ParaCha.jpg
ParaCha.jpg (915.39 KiB) 3383280 mal betrachtet

Da ich mittlerweile mehrere Motoren zur Auswahl habe werde ich mich nochmals mit den vorhandenen und den neuen Zuwenden, so das man im Chassis bereits den Motor auswählen kann und direkt passend Platziert wird.
Je nach Kraft der vorliegenden Motoren wäre sogar die Auslegung als Sidewinder denkbar. Spurzahnräder fehlen zwar aber Ali hat bestimmt auch da was passendes ;)
:cat: Gruß Jörg :cat:

Benutzeravatar
MiniSlot
Beiträge: 1155
Registriert: Do 31. Jan 2019, 09:10
Wohnort: 44651
"gefällt mir" erhalten: 2 Mal

Re: Fahrzeugchassis 1:43

Beitrag von MiniSlot » Mi 30. Dez 2020, 08:53

Das Chassis-Projekt kann ich soweit nun als abgeschlossen betrachten.
Probleme sind jetzt keine mehr aufgetreten und mehrere Motoren (bis auf einer noch in Lieferung) sind nun Bestandteil des Chassis.
Einzig ein kleines Problem existiert noch seitens FreeCad selbst, wobei sich das Programm selbst verhaspelt wenn die Unterschiede von den bestehenden zu neu eingegebenen Werten zu groß sind.
So gab es Probleme/Fehler als ich von einem zuvor in der Tabelle stehenden (kurzen) Radstand auf ein größeres Fahrzeug angepasst habe. Beim stufenweisen Erhöhen auf das "neue" Endmaß funktionierte jedoch alles Fehlerfrei.

Die Wertetabelle ist auf 36 Datensätze gewachsen, die dafür zuständig sind unter anderem auch die diversen Motoren korrekt in das Chassis anzupassen.

Die Stabilität ist imho auch gegeben, wird sich allerdings erst endgültig zeigen wenn die Fahrzeuge länger im Betrieb sind.
Wenn alles klappt wird das Chassis sein Debüt (unter dem Porsche) beim ProNoMag ende Februar feiern und es wird sich zeigen ob es damit möglich ist (für mich als Neuling) ein einigermaßen konkurrenzfähiges Fahrzeug auf die Beine zu stellen.

Als Beispiel dient hier jetzt der Go-BMW wie es im Endzustand ausschaut. Vorteil beim BMW ist das die Karo im Bereich der Schweller geteilt ist, so das ich die abziehen kann und man den fertigen Zustand inkl Karohalten gut sehen kann.
Fixiert sind die Karohalter nur mit Heißkleber der erstaunlich gut hält.
Die Vorderachse ist die original des BMW und ist mit ihrem Achsdurchmesser auch in der Wertetabelle so hinterlegt, so das die Passform optimal ist.
Go_BMW_1.jpg
Go_BMW_1.jpg (89.33 KiB) 3383276 mal betrachtet
Go_BMW_2.jpg
Go_BMW_2.jpg (48.62 KiB) 3383276 mal betrachtet
Das Chassis ist "nur" 1/2 mm zu kurz geraten sieht aber viel mehr aus ;)


Den Leitkiel hatte ich bisher unterschlagen und ist ebenfalls selbst entworfen. Allerdings ist er wegen der Haltbarkeit bei Shapeways mit Nylon verstärktem Material gedruckt worden.
Entlehnt ist die Bauart aus dem Bereich der 1:24 Metallchassis. Bedeutet geschobener Leitkiel mit der Befestigung im hinteren Teil. Um die Reibung gering zu halten ist er mittig Tailliert und die Befestigung wird mittels einer M1,4 Schraube umgesetzt.
Die Bauart und die Befestigung soll dafür sorgen das die Bauhöhe im inneren des Chassis möglichst gering ist und man den LK so weit es geht nach vorn bringen kann.
Leitkiel.jpg
Leitkiel.jpg (127.97 KiB) 3383276 mal betrachtet
Im Anhang noch das 3D-Modell und die Datentabelle des BMW, sowie des Leitkiel.
Dateianhänge
ParaCha_v1_GO-BMW-DTM.csv
(1.3 KiB) 921671-mal heruntergeladen
v1d_Carrera-DTM-Bmw_GoMot.stl
(3.4 MiB) 880975-mal heruntergeladen
Leitkiel.stl
(494.91 KiB) 728473-mal heruntergeladen
:cat: Gruß Jörg :cat:

Sonntagsslotter
Beiträge: 562
Registriert: Do 31. Jan 2019, 20:59
gefällt es: 2 Mal

Re: Fahrzeugchassis 1:43

Beitrag von Sonntagsslotter » Mi 30. Dez 2020, 12:07

Das sieht echt gut aus :respect:
Das mit der Wertetabelle in FreeCad muss ich mir mal anschauen. Parametrisierte 3D-Modellierung ist ein sinnvolles Feature. Ich bin mal gespannt, wie sich das PLA im Fahrbetrieb rund um den Motor verhält. Bei Wärme wird es ja doch wieder weich, hoffentlich droht da kein Ärger.

Benutzeravatar
MiniSlot
Beiträge: 1155
Registriert: Do 31. Jan 2019, 09:10
Wohnort: 44651
"gefällt mir" erhalten: 2 Mal

Re: Fahrzeugchassis 1:43

Beitrag von MiniSlot » Mi 30. Dez 2020, 12:18

Das PLA ist meine einzige Befürchtung, wobei die kleinen nicht so warm werden und ich auch mit PETG weitere Versuche machen könnte.
Das Porschechassis fürs Rennen besitzt auch ein Box-Motor der kein eigentliches Gehäuse hat und auch im Chassis von unten frei Atmen kann da es dort ausgespart ist :)

Sonst muss ich mir mal eine gehärtete Düse besorgen und Nylon verstärktes Filament beschaffen :D
:cat: Gruß Jörg :cat:

Benutzeravatar
MiniSlot
Beiträge: 1155
Registriert: Do 31. Jan 2019, 09:10
Wohnort: 44651
"gefällt mir" erhalten: 2 Mal

Re: Fahrzeugchassis 1:43

Beitrag von MiniSlot » Sa 11. Jun 2022, 17:44

Auch an dieser Stelle gibt es mal was neues zu berichten ;)

Mit den mittlerweile vielen Fahrzeugen wollte ich mal ein oder zwei Chassis anfertigen um mal an einem "lebenden Objekt" Testen zu können.
Bei Anpassungen der Parameter für die verschiedenen Fahrzeuge ist es immer wieder mal zu Fehlermeldungen gekommen.
Den mittlerweile alten ersten Chassisversuch hab ich dann neu erstellt anstelle die Fehler zu suchen.
So ist das ParaCha v2 dann entstanden.

FreeCad kann Mittlerweile in der Tabelle (Spreadsheet) Zeile/Spalten löschen und einfügen, wobei es die Felder in den Berechnungen selbstständig Anpasst. So wurde es möglich nachträglich eine Zeile einzufügen und die Übersichtlichkeit in der Tabelle zu behalten.

Alle "Baugruppen" sind nun als Einzelteile geplant und nicht mehr aufeinander aufbauend. Dadurch ergibt sich mehr Flexibilität.
Kleinere Anpassungen die mich am ersten gestört hatten sind ebenso korrigiert als auch neue Ideen eingeflossen.
Eine Hauptänderung ist das entfernen der 3mm IR LED.
Ich hatte bei Ali SMD1206 IR-Dioden gefunden, bestellt und an einem Decoder frei verdrahtet über die BU gezogen.
Sie funktionieren nach den ersten Erkenntnissen problemlos und sparen mir so einiges an Platz bei den ohnehin geringen Platzverhältnissen bei den D143.
So gibt es am Chassis nur noch eine Vertiefung mit den Bohrungen um die Diode zu platzieren und die Kabel hindurch zu ziehen.
Für alle Motorentypen die ich habe sind auch alle Halterungen integriert.

Bedeutet das man von dem Chassis nur die Motoröffnung abziehen muss und anschließen nur alle "Baugruppen" zusammen für den Slicer exportiert.

Beim Durchspielen mit den Werten der verschiedenen Fahrzeuge bin ich zwar noch auf den einen oder anderen Fehler gestoßen aber dies lassen sich durch überlegtes Ändern der Werte vermeiden.
Das Problem ist hierbei das man z.B. die Chassisbreite zuerst ändert bevor man die Spurweite anpasst. So kann es dann unter Umständen dazu kommen das eine Berechnung seine Plausibilität verliert. Ändert man die Eingabereihenfolge bleibt die Berechnung plausibel und das Modell bleibt fehlerfrei.
Im Anhang die Tabelle in der alle Werte enthalten sind welche erforderlich sind.

So sieht nun ein Modell in der Planung aus:
Chassiswerte für den Maserati Bora mit einem Carrera Go Motor, Einem WhiteC Decoder und der SMD-Diode
2022-06-11 - Oben1.jpg
2022-06-11 - Oben1.jpg (60.29 KiB) 3383262 mal betrachtet
2022-06-11 - Unten1.jpg
2022-06-11 - Unten1.jpg (46.16 KiB) 3383262 mal betrachtet
Dateianhänge
22-06-06 - ParaCha_v2.stl
(3.4 MiB) 1325479-mal heruntergeladen
2022-06-11 - Tabelle.csv
(1.65 KiB) 1348506-mal heruntergeladen
:cat: Gruß Jörg :cat:

Benutzeravatar
MiniSlot
Beiträge: 1155
Registriert: Do 31. Jan 2019, 09:10
Wohnort: 44651
"gefällt mir" erhalten: 2 Mal

Parametrischen Fahrzeugchassis 1:43

Beitrag von MiniSlot » Fr 7. Mär 2025, 03:03

Lange Zeit nichts mehr zum Chassis geschrieben.
Da immer wieder mal Fehler auftraten bei der Generierung nach den Tabelleneingaben, wurde es nach und nach weiter Optimiert.
Nach dem Release der finalen Version 1.0.0 von FreeCad Ende November 2024, bin ich nochmals an eine vollständige Neukonstruktion des Chassis angegangen (, wie es meine Zeit und Lust erlaubte ;) ).

Somit ist das ParaCha jetzt in der Version 5.1 angelangt.
Alle Eingaben in der Tabelle werden (bisher) nun problemlos übernommen und das Chassis wird dann (bisher) auch fehlerfrei berechnet.
Einschränkungen, die es gibt, sind weitestgehend auch in der Tabelle beschrieben, so das man sie direkt berücksichtigen bzw. vermeiden kann.
Die Tabelle mit den benötigten Werten liegt als Beispiel im Anhang.

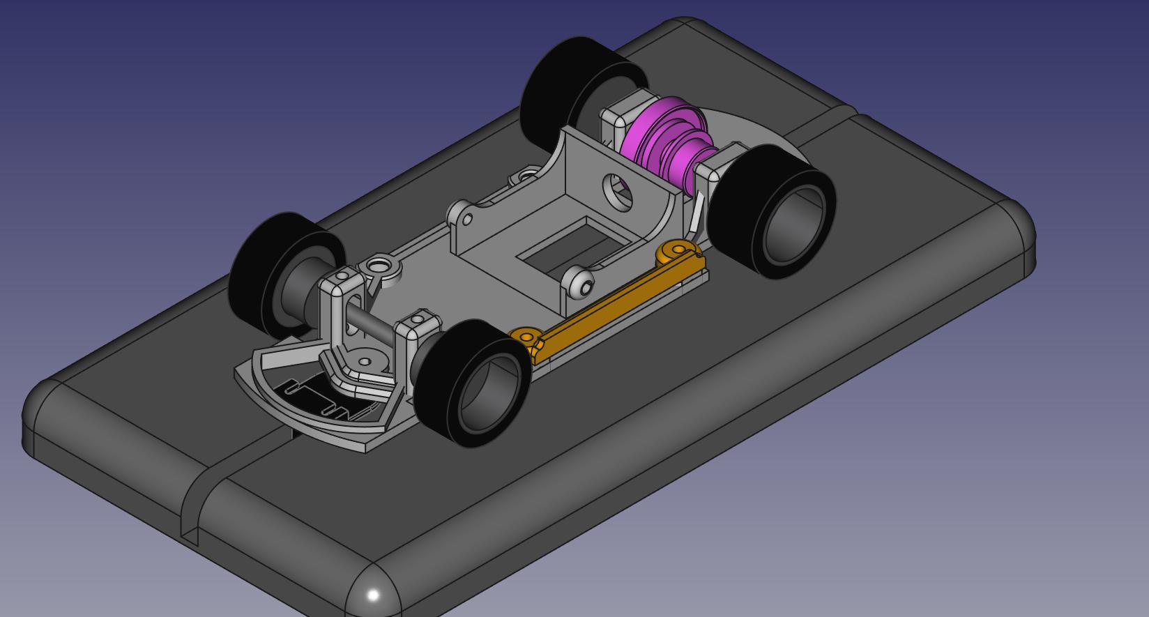
Zurzeit ist das Chassis auf zwei Motorvarianten beschränkt: Dem CarreraGo-Motor und dem Box-Motor, die ich hauptsächlich verwende.
Das folgende wäre ein Chassis mit CarreraGo-Motor:
250307-ParaCha_v5.1.png
250307-ParaCha_v5.1.png (155.49 KiB) 3356143 mal betrachtet
Das bisher kleinste Chassis in der Planung ist das eines Renault Alpine A110 mit einem Box-Motor:
250307-RenaultAlpineA110_PC5.1.png
250307-RenaultAlpineA110_PC5.1.png (150.59 KiB) 3356143 mal betrachtet
Dateianhänge
250307-PC5.1_Wertetabelle.pdf
(156.73 KiB) 992390-mal heruntergeladen
:cat: Gruß Jörg :cat:

Antworten